東工大総合型選抜、女子枠は筆記試験なし?【ファクトチェック】
東京工業大学の総合型選抜入試で、女子枠は筆記試験をしないという言説が拡散しましたが、不正確(ミスリード)です。一般枠と同じ試験内容にもかかわらず、女子枠の説明のみを切り抜いています。
検証対象
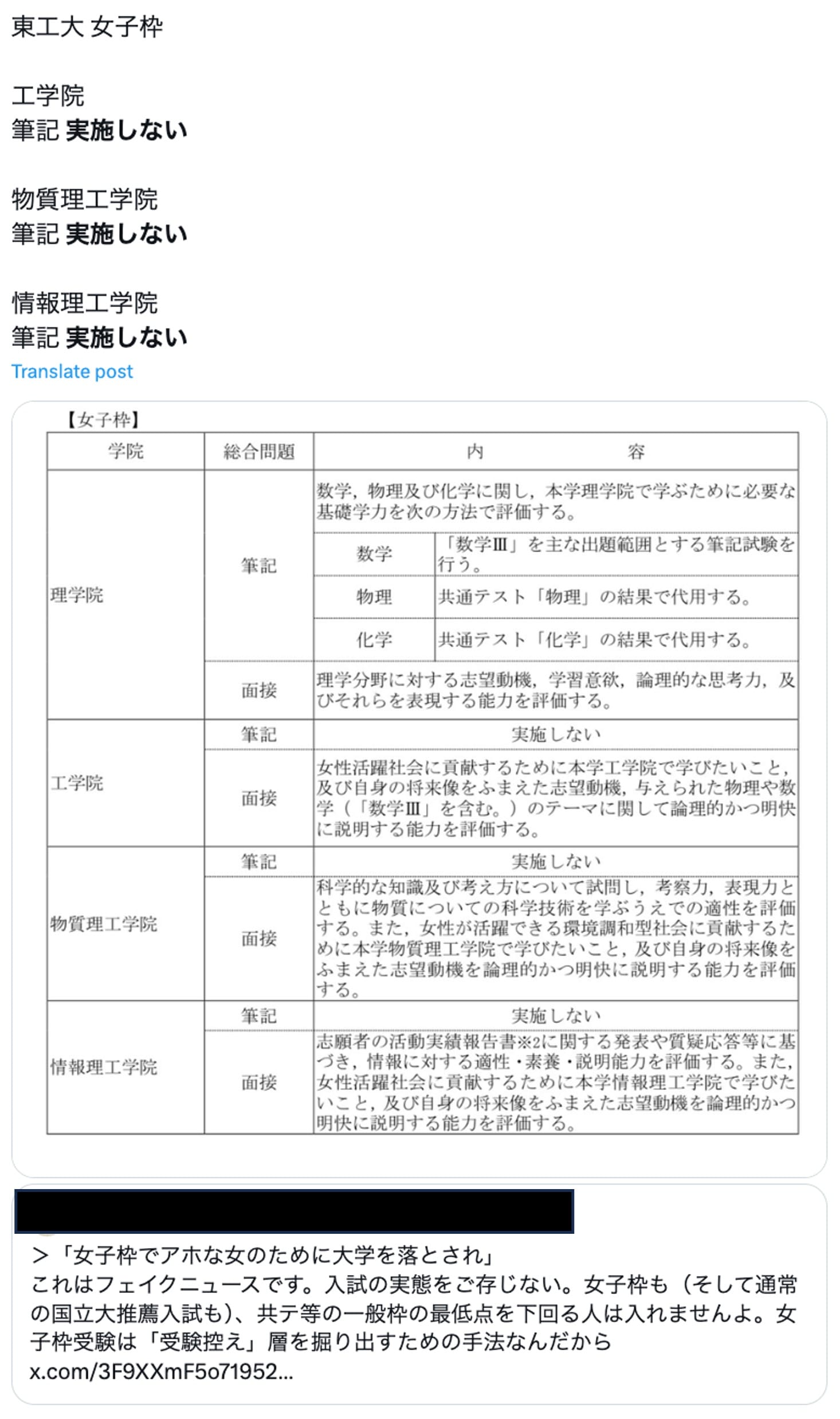
2024年6月20日、東工大の総合型選抜で、女子枠は筆記試験をしないという言説が拡散した。この言説は、女子枠の筆記試験のスコアについて説明しているポストを引用。検証対象に添付された画像には、「女子枠」と書かれた表があり、東工大の工学院、物質理工学院、情報理工学院は筆記試験を「実施しない」と書かれている。

このポストは、2024年7月10日時点で、160万回以上の閲覧と、1500回以上のリポストを獲得している。
検証過程
総合型選抜入試とは、書類審査や小論文、面接などによる評価を組み合わせて選抜する方法だ。例えば、東工大の総合型選抜を説明したページでは、「総合型選抜で求める学生像」の一つに「柔軟な発想力と、その発想を他者と共有するための説明力および他者の発想を理解できる能力に秀でた素質が認められる者」とあり、筆記試験だけでは測れない能力を求めると書いてある。
日本ファクトチェックセンター(JFC)は、東工大の総合型選抜について、女子のみが筆記試験をしないのかどうかについて調べた。
東工大は2022年11月10日に、「東京工業大学が総合型・学校推薦型選抜で143人の『女子枠』を導入」というニュースを出した。同大学のサイトには「令和6年度及び令和7年度大学入学者選抜について(予告)」というPDF資料も出ており、4ページ目に検証対象が添付した画像と同一の表が見つかる。
資料によれば、同大は「他の分野と比較して特に女子学生の占める割合の少ない理工系分野において女性活躍推進を目指し」て、女子枠を設定。検証対象の言説が挙げた3つのうち、工学院は女子枠のみ、物質理工学院、情報理工学院は一般枠と女子枠それぞれを募集する。
選抜は第1段階と第2段階に分かれ、言説は第2段階の「女子枠」の記載のみを切り抜いている。実際には一般枠の募集がある物質理工学院、情報理工学院で、いずれも筆記試験を「実施しない」と明示しており、女子枠に限った特例措置ではないことがわかる。



判定
東工大による総合型選抜入試の「女子枠」のみを取り上げて、筆記試験を「実施しない」とする言説は不正確(ミスリード)。「一般枠」も同じ形式にもかかわらず、女子枠の記載だけを切り抜いている。
検証:リサーチチーム
編集:宮本聖二、藤森かもめ、野上英文
判定基準などはJFCファクトチェック指針をご参照ください。
毎週、ファクトチェック情報をまとめて届けるニュースレター登録(無料)は、上のボタンから。また、QRコード(またはこのリンク)からLINEでJFCをフォローし、気になる情報を質問すると、AIが関連性の高いJFC記事をお届けします。詳しくはこちら。